Se Connecter/S’inscrire
Votre courriel a été envoyé.
2040 S Hamilton Rd 93 548 pi² Industriel Immeuble Columbus, OH 43232 8 240 947 $ CAD (88,09 $ CAD/pi²)



Certaines informations ont été traduites automatiquement.
Faits saillants de l'investissement
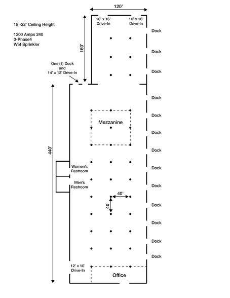
- Entrepôt industriel et bureau à vendre
- 3 788 Édifice à bureaux SF
- 4 Portes d'accès au volant
- 89 760 SF Entrepôt principal
- 14 Portes d'quai
- Hauteur du plafond de 18 pi à 22 pi
Résumé de l'annonce
Le 2040-2060 S Hamilton Road offre une excellente occasion de vendre, avec un vaste entrepôt principal de 89 760 pieds carrés et un immeuble de bureaux de 3 788 pieds carrés, tous situés sur 11,02 acres. La propriété comprend une hauteur de plafond de 18 pi à 22 pieds, ce qui assure un grand espace de rangement vertical. L'entrepôt comprend également 14 portes de quai et 4 portes d'entrée. L'entreposage extérieur des remorques ajoute une utilité supplémentaire à cette propriété, tandis que sa classification de zonage de fabrication (M1) convient à une gamme d'utilisations industrielles et commerciales. Avec l'avantage supplémentaire d'un accès pratique aux principales artères de transport comme l'I-70 et l'I-270, cette propriété est un emplacement stratégique pour les entreprises à la recherche d'une connectivité efficace et d'un potentiel de croissance.
Faits sur la propriété
| Prix | 8 240 947 $ CAD | Aire du bâtiment louable | 93 548 pi² |
| Prix par pi² | 88,09 $ CAD | Nombre d’étages | 1 |
| Type de vente | Investissement | Année de construction | 1962 |
| Type de propriété | Industriel | Location | Unique |
| Sous-type de propriété | Centre de distribution | Ratio de stationnement | 0,43/1 000 pi² |
| Classe d’immeuble | B | Effacer hauteur du plafond | 24’ |
| Taille du lot | 5,57 AC | Zone de développement économique |
Oui
|
| Zonage | LM - Fabrication légère | ||
| Prix | 8 240 947 $ CAD |
| Prix par pi² | 88,09 $ CAD |
| Type de vente | Investissement |
| Type de propriété | Industriel |
| Sous-type de propriété | Centre de distribution |
| Classe d’immeuble | B |
| Taille du lot | 5,57 AC |
| Aire du bâtiment louable | 93 548 pi² |
| Nombre d’étages | 1 |
| Année de construction | 1962 |
| Location | Unique |
| Ratio de stationnement | 0,43/1 000 pi² |
| Effacer hauteur du plafond | 24’ |
| Zone de développement économique |
Oui |
| Zonage | LM - Fabrication légère |
Commodités
- Terrain clôturé
1 1
Plutôt praticable à pied
30/100
Exceptionnellement facile d’accès en voiture
100/100
Transports en commun limités
30/100
Plutôt praticable en vélo
40/100
Impôts fonciers
| Numéro de lot | 010-115670 | Évaluation des bâtiments | 800 247 $ CAD |
| Évaluation du terrain | 104 581 $ CAD | Évaluation totale | 904 828 $ CAD |
Impôts fonciers
Numéro de lot
010-115670
Évaluation du terrain
104 581 $ CAD
Évaluation des bâtiments
800 247 $ CAD
Évaluation totale
904 828 $ CAD
1 de 24
Vidéos
Visite extérieure 3D Matterport
Visite 3D Matterport
Photos
Vue depuis la rue
Rue
Carte
1 de 1
Présenté par
2040 S Hamilton Rd
Vous êtes déjà membre? Connectez-vous
Hmm, il semble y avoir eu une erreur lors de l’envoi de votre message. Veuillez réessayer.
Merci! Votre message a été envoyé.
